Product Summary
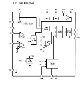
The BD9893F is a DC-AC inverter control IC.
Parametrics
BD9893F absolute maximum ratings: (1)Supply voltage, VCC: 15V; (2)Operating temperature range, Topr: -35 to 95℃; (3)Storage temperature range, Tstg: -55 to 125℃; (4)Power dissipation, PD: 562mW; (5)Maximum junction temperature, Tjmax: +150℃.
Features
BD9893F features: (1)1ch control with push-pull; (2)Lamp current and voltage sense feed back control; (3)Sequencing easily achieved with soft start control; (4)Short circuit protection with timer latch; (5)Under voltage lock out; (6)Short circuit protect with over voltage; (7)Mode-selectable the operating or stand-by mode by stand-by pin; (8)BURST mode controlled by PWM and DC input.
Diagrams

(Hong Kong)






