Product Summary
The STR-A6159 is a Low Power Off-line SMPS Primary Switcher. The applications of the STR-A6159 include Battery Charger, Standby Power Supply, S.M.P.S., Controller Power Supply.
Parametrics
STR-A6159 absolute maximum ratings: (1)Control Supply Voltage, VCC: 35 V; (2)Drain-Source Voltage, VDSS: 650 V; (3)Drain Switching Current, ID: 1.8 A; (4)Peak Drain Switching Current, IDM: 1.8 A; (5)Single-Pulse Avalanche Energy, EAS: 24 mJ; (6)Start-Up-Pin Voltage Range, Vstartup: -0.3 V to +600 V; (7)OCP Voltage Range, VOCP: -0.5 V to +6 V; (8)FB/OLP Voltage Range, VFB/OLP: -0.5 V to +10 V; (9)Package Power Dissipation, PD: control (VCC x ICC(ON)): 0.15 W, MOSFET (VDSS x ID): 1.35 W, total: 1.5 W; (10)MOSFET Channel Temp., TJ: +150℃; (11)Internal Frame Temp., TF: +125℃; (12)Operating Temperature Range, TA: -20℃ to +125℃; (13)Storage Temperature Range, TS: -40℃ to +125℃.
Features
STR-A6159 features: (1)PRC: Pulse Ratio Control: (8μs fixed off-time, variable on-time); (2)Auto burst standby: (No Load Consumption <100 mW at AC264V); (3)Auto bias function: This function stabilizes operation during Auto Burst Standby mode, by preventing a Hiccup mode. The Auto Bias function forces the IC to turn on before the VCC voltage reaches VCC(OFF), thereby stabilizing the entire power supply operation.
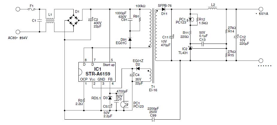
Diagrams

| Image | Part No | Mfg | Description | ![]() |
Pricing (USD) |
Quantity | ||||||||||
|---|---|---|---|---|---|---|---|---|---|---|---|---|---|---|---|---|
![]() |
![]() STR-A6159 |
![]() Other |
![]() |
![]() Data Sheet |
![]() Negotiable |
|
||||||||||
| Image | Part No | Mfg | Description | ![]() |
Pricing (USD) |
Quantity | ||||||||||
![]() |
![]() STR-15 |
![]() Keystone Electronics |
![]() Circuit Board Hardware - PCB SPACER KIT |
![]() Data Sheet |
![]()
|
|
||||||||||
![]() |
![]() STR-241 |
![]() Other |
![]() |
![]() Data Sheet |
![]() Negotiable |
|
||||||||||
![]() |
![]() STR-35 |
![]() Keystone Electronics |
![]() Tool Kits & Cases KIT |
![]() Data Sheet |
![]()
|
|
||||||||||
![]() |
![]() STR-440 |
![]() Keystone Electronics |
![]() Circuit Board Hardware - PCB 400 pc Stndoff Kit 4-40 Thread |
![]() Data Sheet |
![]()
|
|
||||||||||
![]() |
![]() STR-53041 |
![]() Other |
![]() |
![]() Data Sheet |
![]() Negotiable |
|
||||||||||
![]() |
![]() STR-632 |
![]() Keystone Electronics |
![]() Circuit Board Hardware - PCB 400 pc Stndoff Kit 6-32 Thread |
![]() Data Sheet |
![]()
|
|
||||||||||
(Hong Kong)










