Product Summary
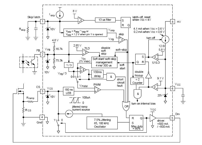
The NCP1271ADR2G is a Soft-Skip Mode Standby PWM Controller with Adjustable Skip Level and External Latch. The NCP1271ADR2G allows for excellent stand by power consumption by use of its adjustable Soft-Skip mode and integrated high voltage startup FET. The NCP1271ADR2G also dramatically reduces the risk of acoustic noise. This allows the use of inexpensive transformers and capacitors in the clamping network. Internal frequency jittering, ramp compensation, timer-based fault detection and a latch input make this controller an excellent candidate for converters where ruggedness and component cost are the key constraints. The applications of the NCP1271ADR2G include AC-DC Adapters for Notebooks, LCD Monitors, Offline Battery Chargers, Consumer Electronic Appliances STB, DVD, and DVDR.
Parametrics
NCP1271ADR2G absolute maximum ratings: (1)VCC Pin (Pin 6) Maximum Voltage Range: -0.3V to +20V; (2)Maximum Current: 100mA; (3)Skip/Latch, FB, CS Pin (Pins 1.3) Maximum Voltage Range: -0.3V to 10V; (4)Maximum Current: 100mA; (5)Drv Pin (Pin 5) Maximum Voltage Range: -0.3V to +20V; (6)Maximum Current: -800 to 500mA; (7)HV Pin (Pin 8) Maximum Voltage Range: -0.3V to +500V; (8)Maximum Current: 100mA; (9)Thermal Resistance, Junction.to.Air, SO.7, Low Conductivity PCB: 177℃/W; (10)Thermal Resistance, Junction.to.Lead, SO.7, Low Conductivity PCB: 75℃/W; (11)Thermal Resistance, Junction.to.Air, SO.7, High Conductivity PCB: 136℃/W; (12)Thermal Resistance, Junction.to.Lead, SO.7, High Conductivity PCB: 69℃/W; (13)Operating Junction Temperature Range TJ: -40 to +125℃; (14)Maximum Storage Temperature Range Tstg: -60 to +125℃.
Features
NCP1271ADR2G features: (1)Fixed-Frequency Current-Mode Operation with Ramp Compensation and Skip Cycle in Standby Condition; (2)Timer-Based Fault Protection for Improved Overload Detection; (3)”Soft-Skip Mode” Technique for Optimal Noise Control in Standby; (4)Internal High-Voltage Startup Current Source for Lossless Startup; (5)±5% Current Limit Accuracy over the Full Temperature Range; (6)Adjustable Skip Level; (7)Internal Latch for Easy Implementation of Overvoltage and Over temperature Protection; (8)Frequency Jittering for Softened EMI Signature; (9)+500 mA/-800mA Peak Current Drive Capability; (10)Sub-100mW Standby Power can be Achieved; (11)Pin-to-Pin Compatible with the Existing NCP120X Series; (12)This is a Pb-Free Device.
Diagrams

![]() |
![]() NCP100 |
![]() Other |
![]() |
![]() Data Sheet |
![]() Negotiable |
|
||||
![]() |
![]() NCP1000 |
![]() Other |
![]() |
![]() Data Sheet |
![]() Negotiable |
|
||||
![]() |
![]() NCP1000P |
![]() ON Semiconductor |
![]() Other Power Management 700V 500mA Switching |
![]() Data Sheet |
![]() Negotiable |
|
||||
![]() |
![]() NCP1000PG |
![]() ON Semiconductor |
![]() Other Power Management 700V 500mA Switching w/OVP and Zero Duty |
![]() Data Sheet |
![]() Negotiable |
|
||||
![]() |
![]() NCP1001 |
![]() Other |
![]() |
![]() Data Sheet |
![]() Negotiable |
|
||||
![]() |
![]() NCP1001P |
![]() ON Semiconductor |
![]() Other Power Management 700V 500mA Switching |
![]() Data Sheet |
![]() Negotiable |
|
||||
(Hong Kong)









