Product Summary
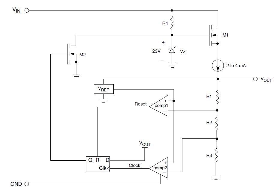
The LR745N8 is a high input voltage SMPS start-up circuit. The LR745N8 is ideally suited for use with industry standard low voltage PWM ICs having start thresholds of 13.9V to 18.8V. It allows the PWM ICs to be operated from rectified 120V or 240VAC lines, and eliminates the use of power resistors often used for this purpose. The internal circuitry of the LR745N8 allows the PWM ICs to operate at a VCC voltage below their start threshold voltage after start-up. The applications of the LR745N8 include Notebook and Laptop computers, Telecommunication power supplies, Battery chargers, Motor controller.
Parametrics
LR745N8 absolute maximum ratings: (1)Input Voltage: 450V; (2)Output Voltage: 25V; (3)Operating and Storage Temperature: -55℃ to 150℃; (4)Soldering Temperature: 300℃.
Features
LR745N8 features: (1)25V to 450V operating input voltage range; (2)Compatible with industry standard PWM ICs. See application notes AN-H28 and AN-H29.; (3)Output current limiting; (4)For PWM ICs with start-up threshold voltage of 13.9V to 18.8V; (5)Very low power consumption after start-up.
Diagrams

| Image | Part No | Mfg | Description | ![]() |
Pricing (USD) |
Quantity | ||||||||||||||
|---|---|---|---|---|---|---|---|---|---|---|---|---|---|---|---|---|---|---|---|---|
![]() |
![]() LR745N8 |
![]() Supertex |
![]() Switching Converters, Regulators & Controllers Pwr Sup Start-Up IC |
![]() Data Sheet |
![]() Negotiable |
|
||||||||||||||
![]() |
![]() LR745N8-G |
![]() Supertex |
![]() Switching Converters, Regulators & Controllers Pwr Sup Start-Up IC |
![]() Data Sheet |
![]()
|
|
||||||||||||||
(Hong Kong)









