Product Summary
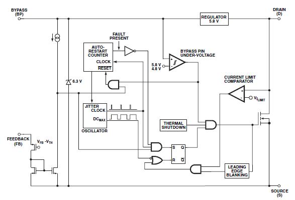
The LNK362 is an Energy Effi cient, Low Power Off-Line Switcher IC. The LNK362 incorporates a 700 V power MOSFET, oscillator, simple ON/OFF control scheme, a high voltage switched current source, frequency jittering, cycle-by-cycle current limit and thermal shutdown circuitry onto a monolithic IC. The start-up and operating power are derived directly from the DRAIN pin, eliminating the need for a bias winding and associated circuitry.
Parametrics
LNK362 absolute maximum ratings: (1)DRAIN Voltage: -0.3 V to 700 V; (2)Peak DRAIN Current: LNK362: 200 mA (375 mA); LNK363/364: 400 mA (750 mA); (3)FEEDBACK Voltage: -0.3 V to 9 V; (4)FEEDBACK Current: 100 mA; (5)BYPASS Voltage: -0.3 V to 9 V; (6)Storage Temperature: -65℃ to 150℃; (7)Operating Junction Temperature: -40℃ to 150℃; (8)Lead Temperature: 260℃.
Features
LNK362 features: (1)Accurate hysteretic thermal shutdown protection-automatic recovery improves fi eld reliability; (2)Universal input range allows worldwide operation; (3)Simple ON/OFF control, no loop compensation needed; (4)Eliminates bias winding-simpler, lower cost transformer; (5)Very low component count-higher reliability and single side printed circuit board; (6)Auto-restart reduces delivered power by 95% during short circuit and open loop fault conditions; (7)High bandwidth provides fast turn on with no overshoot and excellent transient load response.
Diagrams

| Image | Part No | Mfg | Description | ![]() |
Pricing (USD) |
Quantity | ||||||||||||
|---|---|---|---|---|---|---|---|---|---|---|---|---|---|---|---|---|---|---|
![]() |
![]() LNK362DG-TL |
![]() Power Integrations |
![]() AC/DC Switching Converters 2.6 W (85-265 VAC) 2.8 W (230 VAC) |
![]() Data Sheet |
![]()
|
|
||||||||||||
![]() |
![]() LNK362DN-TL |
![]() Power Integrations |
![]() AC/DC Switching Converters 2.6 W (85-265 VAC) 2.8 W (230 VAC) |
![]() Data Sheet |
![]()
|
|
||||||||||||
![]() |
![]() LNK362GN |
![]() Power Integrations |
![]() AC/DC Switching Converters 2.6W 85-265 VAC 2.8W 230 VAC |
![]() Data Sheet |
![]()
|
|
||||||||||||
![]() |
![]() LNK362PN |
![]() Power Integrations |
![]() AC/DC Switching Converters 2.6W 85-265 VAC 2.8W 230 VAC |
![]() Data Sheet |
![]()
|
|
||||||||||||
![]() |
![]() LNK362PG |
![]() Power Integrations |
![]() AC/DC Switching Converters 2.6 W (85-265 VAC) 2.8 W (230 VAC) |
![]() Data Sheet |
![]()
|
|
||||||||||||
![]() |
![]() LNK362GN-TL |
![]() Power Integrations |
![]() AC/DC Switching Converters 2.6W 85-265 VAC 2.8W 230 VAC |
![]() Data Sheet |
![]()
|
|
||||||||||||
![]() |
![]() LNK362DN |
![]() Power Integrations |
![]() AC/DC Switching Converters 2.6 W (85-265 VAC) 2.8 W (230 VAC) |
![]() Data Sheet |
![]()
|
|
||||||||||||
![]() |
![]() LNK362DG |
![]() Power Integrations |
![]() AC/DC Switching Converters 2.6 W (85-265 VAC) 2.8 W (230 VAC) |
![]() Data Sheet |
![]()
|
|
||||||||||||
(Hong Kong)









