Product Summary
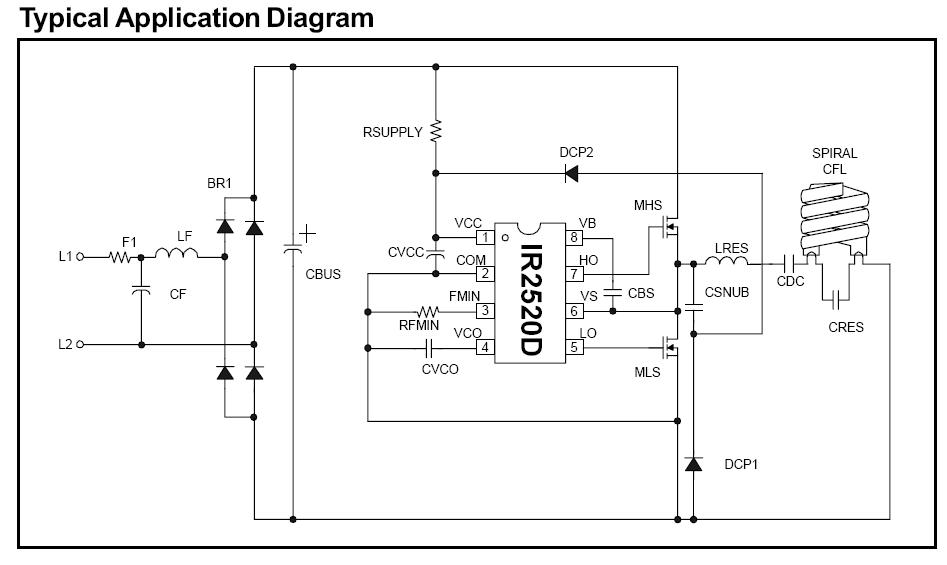
The IR2520D is a complete adaptive ballast controller and 600V half-bridge driver integrated into a single IC for fluorescent lighting applications. The IR2520D includes adaptive zero-voltage switching (ZVS), internal crest factor over-current protection, as well as an integrated bootstrap FET. The heart of the IR2520D is a voltage controlled oscillator with externally programmable minimum frequency. All of the necessary ballast features are integrated in a small 8-pin DIP or SOIC package.
Parametrics
IR2520D absolute maximum ratings: (1)VB High side floating supply voltage: -0.3 to 625V; (2)VS High side floating supply offset voltage: VB-25 to VB+0.3V; (3)VHO High side floating output voltage: VS-0.3 to VB+0.3V; (4)VLO Low side output voltage: -0.3 to VCC+0.3V; (5)IVCO Voltage controlled oscillator input current (Note 1): -5 to +5mA; (6)ICC Supply current (Note 2): -25 to 25mA; (7)dVS/dt Allowable offset voltage slew rate: -50 to 50V/ns; (8)PD Package power dissipation @ TA ≤ +25℃: 0.625W; (9)RthJA Thermal resistance, junction to ambient: 200℃/W; (10)TJ Junction temperature: -55 to 150℃; (11)TS Storage temperature: -55 to 150℃; (12)TL Lead temperature (soldering, 10 seconds): 300℃.
Features
IR2520D features: (1)600V Half Bridge Driver; (2)Integrated Bootstrap FET; (3)Adaptive zero-voltage switching (ZVS); (4)Internal Crest Factor Over-Current Protection; (5)0 to 6VDC Voltage Controlled Oscillator; (6)Programmable minimum frequency; (7)Micropower Startup Current (80uA); (8)Internal 15.6V zener clamp on Vcc; (9)Small DIP8/SO8 Package; (10)Also available LEAD-FREE (PbF).
Diagrams

| Image | Part No | Mfg | Description | ![]() |
Pricing (USD) |
Quantity | ||||||||||||
|---|---|---|---|---|---|---|---|---|---|---|---|---|---|---|---|---|---|---|
![]() |
![]() IR2520D |
![]() Other |
![]() |
![]() Data Sheet |
![]() Negotiable |
|
||||||||||||
![]() |
![]() IR2520DPBF |
![]() International Rectifier |
![]() Power Driver ICs 600V Ballast Cntrl IC w/Adptv 0V Switch |
![]() Data Sheet |
![]()
|
|
||||||||||||
![]() |
![]() IR2520DSTRPBF |
![]() International Rectifier |
![]() Power Driver ICs 600V Ballast Cntrl IC w/Adptv 0V Switch |
![]() Data Sheet |
![]()
|
|
||||||||||||
![]() |
![]() IR2520DSPBF |
![]() International Rectifier |
![]() Power Driver ICs |
![]() Data Sheet |
![]()
|
|
||||||||||||
![]() |
![]() IR2520DS |
![]() Other |
![]() |
![]() Data Sheet |
![]() Negotiable |
|
||||||||||||
(Hong Kong)










