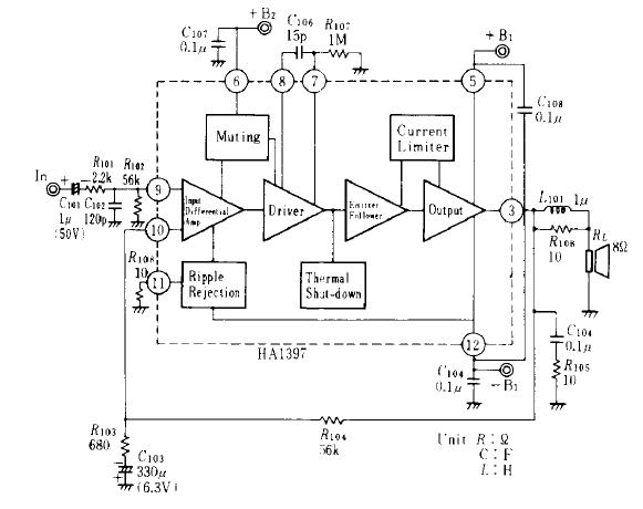
Product Summary
The HA1397 is a B-class power amplifier specifically designed for HI-FI stereos, encapsulated in a high performance package. The HA1397, yields 20W typ of output power over the wide range from 20Hz to 20kHz at 1% total harmonic distortion.
Parametrics
HA1397 absolute maximum ratings: (1)Positive supply voltage, +B1, +B2: 30V; (2)Negative supply voltage, -B1: -30V; (3)Output current, IO: 7.5A; (4)Input voltage, Vin: ±10V; (5)Power dissipation, PT: 30W; (6)Thermal resistance, θj-r: 2.5℃/W; (7)Junction temperature, Tj: 150℃; (8)Operature temperature, Topr: -20 to +70℃; (9)Storage temperarature, Tstg: -55 to 125℃.
Features
HA1397 features: (1)High output power; (2)Low THD and low cross over distortion; (3)Wide frequency range: 5Hz to 120Khz; (4)Thermal shut-down circuit included; (5)Muting circuit included minimizing pop noise at power-switching; (6)Single-in-line structure, simple mounting on heat-sink.
Diagrams

(Hong Kong)






