Product Summary
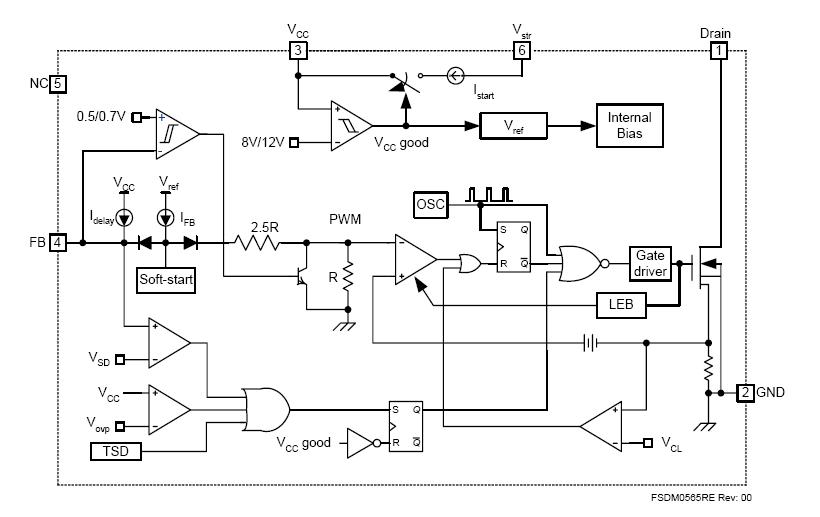
The FSDM0465REWDTU is a Green Mode Fairchild Power Switch. It is an integrated Pulse Width Modulator (PWM) and SenseFET specifically designed for high-performance offline Switch Mode Power Supplies (SMPS) with minimal external components. This device is an integrated high-voltage power-switching regulator that combines an avalanche-rugged SenseFET with a current mode PWM control block. The PWM controller includes an integrated fixed-frequency oscillator, Undervoltage lockout, leading-edge blanking (LEB), optimized gate driver, internal soft-start, temperature-compensated precise-current sources for a loop compensation, and self-protection circuitry. Compared with a discrete MOSFET and PWM controller solution, it can reduce total cost; component count, size, and weight; while simultaneously increasing efficiency, productivity, and system reliability. The FSDM0465REWDTU is a basic platform well suited for cost-effective designs of flyback converters. The applications of the FSDM0465REWDTU include SMPS for LCD monitor and STB, Adaptor.
Parametrics
FSDM0465REWDTU absolute maximum ratings: (1)BVDSS Drain Source Breakdown Voltage: 650V; (2)Vstr Max. Voltage at Vstart pin: 650V; (3)IDM Drain Current Pulsed: 9.6A; (4)ID Continuous Drain Current: 2.2A @ TC=25℃; (5)VCC Supply Voltage: 20V; (6)VFB Input Voltage Range: -0.3 to VCC V; (7)Total Power Dissipation: 45W; (8)TJ Operating Junction Temperature: Internally limited; (9)TA Operating Ambient Temperature: -25℃ to +85℃; (10)TSTG Storage Temperature: -55℃ to +150℃.
Features
FSDM0465REWDTU features: (1)Internal Avalanche-Rugged SenseFET; (2)Advanced Burst-Mode Operation Consumes Under 1W at 240VAC & 0.5W load; (3)Precision Fixed Operating Frequency (66kHz); (4)Internal Start-up Circuit; (5)Improved Pulse-by-Pulse Current Limiting; (6)Over-Voltage Protection (OVP); (7)Overload Protection (OLP); (8)Internal Thermal Shutdown Function (TSD); (9)Auto-Restart Mode; (10)Under-Voltage Lockout (UVLO) with hysteresis; (11)Low Operating Current (2.5mA); (12)Built-in Soft-Start.
Diagrams

| Image | Part No | Mfg | Description | ![]() |
Pricing (USD) |
Quantity | ||||||||||||
|---|---|---|---|---|---|---|---|---|---|---|---|---|---|---|---|---|---|---|
![]() |
![]() FSDM0465REWDTU |
![]() Fairchild Semiconductor |
![]() Current Mode PWM Controllers SMPS POWER SWITCH BUILT-IN SOFT START |
![]() Data Sheet |
![]()
|
|
||||||||||||
| Image | Part No | Mfg | Description | ![]() |
Pricing (USD) |
Quantity | ||||||||||||
![]() |
![]() FSDM0265RL |
![]() Fairchild Semiconductor |
![]() Power Switch ICs - Power Distribution FPS FOR DVDP/STB |
![]() Data Sheet |
![]() Negotiable |
|
||||||||||||
![]() |
![]() FSDM0265RN |
![]() Fairchild Semiconductor |
![]() Power Switch ICs - Power Distribution POWER_CONVERSION |
![]() Data Sheet |
![]() Negotiable |
|
||||||||||||
![]() |
![]() FSDM0265RNC |
![]() Fairchild Semiconductor |
![]() Power Switch ICs - Power Distribution Green Mode FPS |
![]() Data Sheet |
![]() Negotiable |
|
||||||||||||
![]() |
![]() FSDM0365RL |
![]() Fairchild Semiconductor |
![]() Power Switch ICs - Power Distribution POWER_CONVERSION |
![]() Data Sheet |
![]() Negotiable |
|
||||||||||||
![]() |
![]() FSDM0365RLX |
![]() Fairchild Semiconductor |
![]() Power Switch ICs - Power Distribution POWER_CONVERSION |
![]() Data Sheet |
![]() Negotiable |
|
||||||||||||
![]() |
![]() FSDM0365RNC |
![]() Fairchild Semiconductor |
![]() Switch ICs - Various FPS FOR DVDP/STB |
![]() Data Sheet |
![]() Negotiable |
|
||||||||||||
(Hong Kong)










