Product Summary
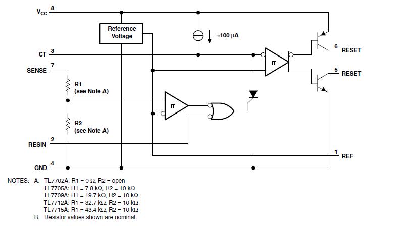
The TL7705 is a supply-voltage supervisor, designed specifically for use as reset controller in microcomputer and microprocessor systems. The TL7705 monitors the supply for undervoltage conditions at the SENSE input. During power up, the RESET output becomes active (low) when VCC attains a value approaching 3.6 V. At this point (assuming that SENSE is above VIT+), the delay timer function activates a time delay, after which output RESET and RESET go inactive (high and low, respectively).
Parametrics
TL7705 absolute maximum ratings: (1)Supply voltage, VCC: 20 V; (2)Input voltage range, VI, RESIN: -0.3 V to 20 V; (3)Input voltage range, VI, SENSE: TL7705A: -0.3 V to 20 V; (4)High-level output current, IOH, RESET: -30 mA; (5)Low-level output current, IOL, RESET: 30 mA; (6)Package thermal impedance, JA: D package: 97℃/W; P package: 85℃/W; PS package: 95℃/W; (7)Operating virtual junction temperature, TJ: 150℃; (8)Lead temperature 1,6 mm (1/16 inch) from case for 10 seconds: 260℃; (9)Storage temperature range, Tstg: -65℃ to 150℃.
Features
TL7705 features: (1)Power-on reset generator; (2)Automatic reset generation after voltage drop; (3)Wide supply-voltage range; (4)Precision voltage sensor; (5)Temperature-compensated voltage reference; (6)True and complement reset outputs; (7)Externally adjustable pulse duration.
Diagrams

| Image | Part No | Mfg | Description | ![]() |
Pricing (USD) |
Quantity | ||||||||||||
|---|---|---|---|---|---|---|---|---|---|---|---|---|---|---|---|---|---|---|
![]() |
![]() TL7705 |
![]() Other |
![]() |
![]() Data Sheet |
![]() Negotiable |
|
||||||||||||
![]() |
![]() TL7705AC |
![]() Other |
![]() |
![]() Data Sheet |
![]() Negotiable |
|
||||||||||||
![]() |
![]() TL7705ACD |
![]() Texas Instruments |
![]() Supervisory Circuits 4.55V Monitor |
![]() Data Sheet |
![]()
|
|
||||||||||||
![]() |
![]() TL7705ACDG4 |
![]() Texas Instruments |
![]() Supervisory Circuits Sngl SVS f/5V System w/Prg Time Delay |
![]() Data Sheet |
![]()
|
|
||||||||||||
![]() |
![]() TL7705ACDR |
![]() Texas Instruments |
![]() Supervisory Circuits 4.55V Monitor |
![]() Data Sheet |
![]()
|
|
||||||||||||
![]() |
![]() TL7705ACDRE4 |
![]() Texas Instruments |
![]() Supervisory Circuits Sngl SVS f/5V System w/Prg Time Delay |
![]() Data Sheet |
![]()
|
|
||||||||||||
![]() |
![]() TL7705ACDRG4 |
![]() Texas Instruments |
![]() Supervisory Circuits Sngl SVS f/5V System w/Prg Time Delay |
![]() Data Sheet |
![]()
|
|
||||||||||||
![]() |
![]() TL7705ACP |
![]() Texas Instruments |
![]() Supervisory Circuits 4.55V Monitor |
![]() Data Sheet |
![]()
|
|
||||||||||||
(Hong Kong)










