Product Summary
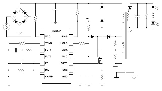
The LM3447 is a versatile power factor correction (PFC) controller designed to meet the performance requirements of residential and commercial phase-cut dimmer compatible LED lamp drivers. The device incorporates a phase decoder circuit and an adjustable hold current circuit to provide smooth, flicker free dimming operation. A proprietary primary side control technique based on input voltage feedforward is used to regulate the input power drawn by the LED driver and to achieve line regulation over a wide range of input voltage. The applications of the LM3447 include Dimmable A19, R20, PAR30/38 LED Lamps, Recessed LED Downlights and Pendant Lights, Industrial and Commercial Solid State Lighting.
Parametrics
LM3447 absolute maximum ratings: (1)Supply voltage VCC(2): –0.3 to 22 V; (2)HOLD(3): –0.3 to 22 V; (3)Input voltage range VAC(4): –0.3 to 6 V; (4)TSNS, FLT1, FLT2, FF, INV, COMP, ISNS, AUX: –0.3 to 6 V; (5)Output voltage range GATE(2) (Pulse<20ns): –1.5 to 19 V; (6)Continuous input current IBIAS (4): 10 mA; (7)Junction temperature TJ (5): 165℃; (8)Storage temperature range(5) TSTG: –65 to 150℃; (9)Lead temperature Soldering, 10s: 260℃.
Features
LM3447 features: (1)Integrated Phase Angle Decode; (2)Power Factor Correction with Low Total Harmonic Distortion; (3)Primary Side Control Using Input Voltage Feedforward Technique; (4)Input Power Regulation Scheme with Improved Line Regulation; (5)Fixed Frequency Discontinuous Conduction Mode Operation; (6)Valley Switching Operation to Achieve High Efficiency and Low EMI; (7)Efficient TRIAC Hold Current Management; (8)Thermal Foldback Function for LED Protection; (9)LED Open Circuit and Short Circuit Protection.
Diagrams

| Image | Part No | Mfg | Description | ![]() |
Pricing (USD) |
Quantity | ||||||||||||
|---|---|---|---|---|---|---|---|---|---|---|---|---|---|---|---|---|---|---|
![]() |
![]() LM3447-A19-120VEVM |
![]() Texas Instruments |
![]() Power Management IC Development Tools LM3447 Eval Mod |
![]() Data Sheet |
![]()
|
|
||||||||||||
![]() |
![]() LM3447-A19-230VEVM |
![]() Texas Instruments |
![]() LED Lighting Development Tools LM3447 Eval Mod |
![]() Data Sheet |
![]()
|
|
||||||||||||
![]() |
![]() LM3447MTE/NOPB |
![]() National Semiconductor (TI) |
![]() Power Factor Correction ICs Prim Side Pwr Reg PFC FB Controller |
![]() Data Sheet |
![]()
|
|
||||||||||||
![]() |
![]() LM3447MTX/NOPB |
![]() National Semiconductor (TI) |
![]() Power Factor Correction ICs Prim Side Pwr Reg PFC FB Controller |
![]() Data Sheet |
![]()
|
|
||||||||||||
![]() |
![]() LM3447MT/NOPB |
![]() National Semiconductor (TI) |
![]() Power Factor Correction ICs Prim Side Pwr Reg PFC FB Controller |
![]() Data Sheet |
![]()
|
|
||||||||||||
(Hong Kong)










