Product Summary
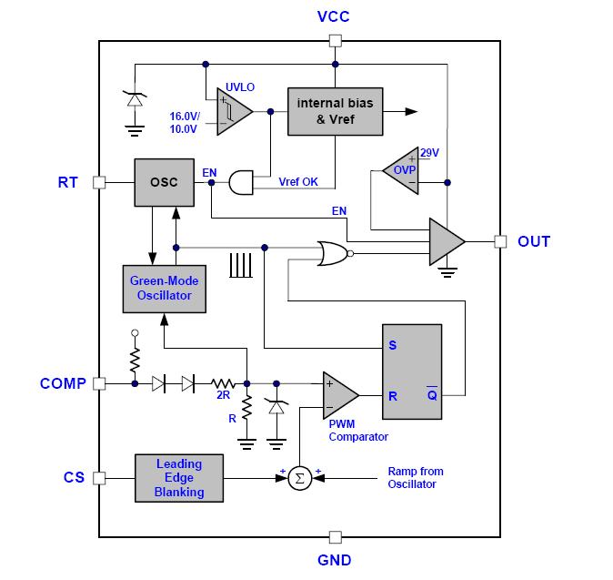
The LD7550BBN is a Green-Mode PWM Controller. The LD7550BBN is a low cost, low startup current, current mode PWM controller with green-mode power-saving operation. The integrated functions of the LD7550BBN such as the leading-edge blanking of the current sensing, internal slope compensation and the small SOT-26 package provide the users a high efficiency, low external component counts, and low cost solution for AC/DC power applications. The applications of the LD7550BBN include Switching AC/DC Adaptor and Battery Charger, Open Frame Switching Power Supply, 384X Replacement
Parametrics
LD7550BBN absolute maximum ratings: (1)Supply Voltage VCC: 36V; (2)COMP, RT, CS: -0.3 to 7V; (3)Junction Temperature: 150℃; (4)Operating Ambient Temperature: -40℃ to 85℃; (5)Storage Temperature Range: -65℃ to 150℃; (6)Package Thermal Resistance: 250℃/W; (7)Power Dissipation (SOT-26, at Ambient Temperature = 85℃): 250mW; (8)Power Dissipation (DIP-8, at Ambient Temperature = 85℃): 650mW; (9)Lead temperature (All PB Free Packages, Soldering, 10sec): 260℃; (10)ESD Voltage Protection, Human Body Model: 3.5KV; (11)ESD Voltage Protection, Machine Model: 300V; (12)Gate Output Current: 300mA.
Features
LD7550BBN features: (1)High-Voltage CMOS Process with Excellent ESD protection; (2)Very Low Startup Current (<20μA); (3)Under Voltage Lockout (UVLO); (4)Current Mode Control with Cycle-by-Cycle Peak Current Limiting; (5)Leading-Edge Blanking on CS Pin; (6)Programmable Switching Frequency; (7)Internal Slope Compensation; (8)Proprietary Green-Mode Control for Power Saving; (9)Non-audible-noise Green Mode Control; (10)300mA Driving Capability; (11)OVP (Over Voltage Protection) on Vcc Pin.
Diagrams

![]() |
![]() LD7522 |
![]() Other |
![]() |
![]() Data Sheet |
![]() Negotiable |
|
||||
![]() |
![]() LD7535 |
![]() Other |
![]() |
![]() Data Sheet |
![]() Negotiable |
|
||||
![]() |
![]() LD7550 |
![]() Other |
![]() |
![]() Data Sheet |
![]() Negotiable |
|
||||
![]() |
![]() LD7552 |
![]() Other |
![]() |
![]() Data Sheet |
![]() Negotiable |
|
||||
![]() |
![]() LD7552BPS |
![]() Other |
![]() |
![]() Data Sheet |
![]() Negotiable |
|
||||
![]() |
![]() LD7575PS |
![]() Other |
![]() |
![]() Data Sheet |
![]() Negotiable |
|
||||
(Hong Kong)








