Product Summary
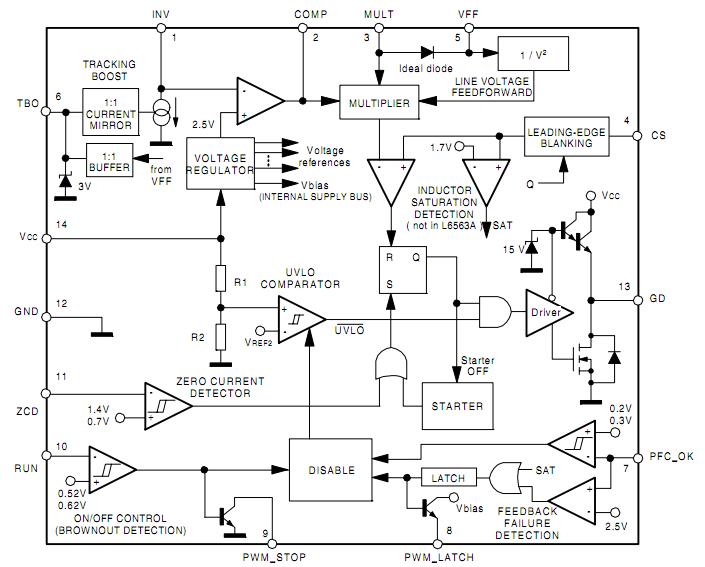
The L6563TR is an advanced transition-mode PFC controller. The device is operating in Transition Mode (TM). Based on the core of a standard TM PFC controller, it offers improved performance and additional functions. The highly linear multiplier, along with a special correction circuit that reduces crossover distortion of the mains current, allows wide-range-mains operation with an extremely low THD even over a large load range. The applications of the L6563TR include HI-END AC-DC adapter/charger, Desktop PC, server, WEB server, IEC61000-3-2 OR JEIDA-MITI compliant SMPS, in excess of 250W.
Parametrics
L6563TR absolute maximum ratings: (1)VCC, IC supply voltage (Icc = 20mA): self-limited V; (2)2, 4 to 6, 8 to 10, Analog inputs & outputs: -0.3 to 8 V; (3)1, 3, 7 Max. pin voltage (Ipin = 1 mA): Self-limited V; (4)WM_STOP, 10 Max. sink current: 3 mA; (5)IZCD, 11 Zero current detector max. current: -10 (source) to 10 (sink)mA; (6)Ptot, Power dissipation @TA = 50℃: 0.75 W; (7)TJ, Junction temperature operating range: -25 to 150℃; (8)TSTG, Storage temperature: -55 to 150℃.
Features
L6563TR features: (1)Transition-mode control of PFC pre-regulators; (2)Very precise adjustable output overvoltage protection; (3)Tracking boost function; (4)Protection against feedback loop failure (Latched shutdown); (5)Interface for cascaded converter’s PWM controller; (6)Input voltage feedforward (1/V2); (7)Remote ON/OFF control; (8)Low (≤90μA) start-up current; (9)5mA max. quiescent current; (10)1.5% (@ TJ = 25℃) internal reference voltage; (11)-600/+800 mA totem pole gate driver with active pull-down during UVLO; (12)SO14 package.
Diagrams

| Image | Part No | Mfg | Description | ![]() |
Pricing (USD) |
Quantity | ||||||||||||
|---|---|---|---|---|---|---|---|---|---|---|---|---|---|---|---|---|---|---|
![]() |
![]() L6563TR |
![]() STMicroelectronics |
![]() Power Factor Correction ICs POWER SUPPLY |
![]() Data Sheet |
![]()
|
|
||||||||||||
| Image | Part No | Mfg | Description | ![]() |
Pricing (USD) |
Quantity | ||||||||||||
![]() |
![]() L6560 |
![]() STMicroelectronics |
![]() Power Factor Correction ICs Wide Input Voltage |
![]() Data Sheet |
![]() Negotiable |
|
||||||||||||
![]() |
![]() L6560A |
![]() STMicroelectronics |
![]() Power Factor Correction ICs Wide Input Voltage |
![]() Data Sheet |
![]() Negotiable |
|
||||||||||||
![]() |
![]() L6560AD |
![]() STMicroelectronics |
![]() Power Factor Correction ICs Wide Input Voltage |
![]() Data Sheet |
![]() Negotiable |
|
||||||||||||
![]() |
![]() L6560AD013TR |
![]() STMicroelectronics |
![]() Switching Converters, Regulators & Controllers Wide Input Voltage |
![]() Data Sheet |
![]() Negotiable |
|
||||||||||||
![]() |
![]() L6560D |
![]() STMicroelectronics |
![]() Switching Converters, Regulators & Controllers Wide Input Voltage |
![]() Data Sheet |
![]() Negotiable |
|
||||||||||||
![]() |
![]() L6560D013TR |
![]() STMicroelectronics |
![]() Switching Converters, Regulators & Controllers Wide Input Voltage |
![]() Data Sheet |
![]() Negotiable |
|
||||||||||||
(Hong Kong)










