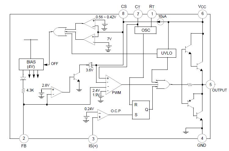
Product Summary
The KA7552A is a switching power control IC for wide operating frequency range. The internal circuits include pulse by pulse current limiting, protection, on/off control by external trigger, low standby current, soft start, and high current totempole output for driving a POWER MOSFET. Maximum duty of the KA7552A is 70%. When duty is maximum, the input threshold voltage of pin2 & pin8 are not same in the KA7552A.
Parametrics
KA7552A absolute maximum ratings: (1)Supply voltage, VCC: 30 V; (2)Output current, IO: ±1.5 A; (3)Input voltage at overcurrent detection pin, VIN(IS): -0.3 to 4 V; (4)Input voltage at FB pin, VIN(FB): 4 V; (5)Input current at CS pin, IIN(CS): 2 mA; (6)Total power dissipation (Ta = 25℃), PD: 800 mW; (7)Operating temperature, TOPR: -25 to 85℃; (8)Storage temperature range, TSTG: -65 to 150℃; (9)Junction temperature, Tj: +125℃.
Features
KA7552A features: (1)Built-in drive circuits for direct connection power MOSFET (lO = ±1.5A); (2)Wide operating frequency range (5kHz ~ 600kHz); (3)Pulse by pulse over current limiting; (4)Over load protection; (5)On/off control by external trigger; (6)Internal UVLO; (7)Low standby current (typ. 90uA); (8)Soft start circuit.
Diagrams

| Image | Part No | Mfg | Description | ![]() |
Pricing (USD) |
Quantity | ||||||||||||
|---|---|---|---|---|---|---|---|---|---|---|---|---|---|---|---|---|---|---|
![]() |
![]() KA7552A |
![]() Fairchild Semiconductor |
![]() Switching Converters, Regulators & Controllers SMPS Controller |
![]() Data Sheet |
![]()
|
|
||||||||||||
![]() |
![]() KA7552A_NL |
![]() Fairchild Semiconductor |
![]() DC/DC Switching Controllers |
![]() Data Sheet |
![]() Negotiable |
|
||||||||||||
(Hong Kong)










