Product Summary
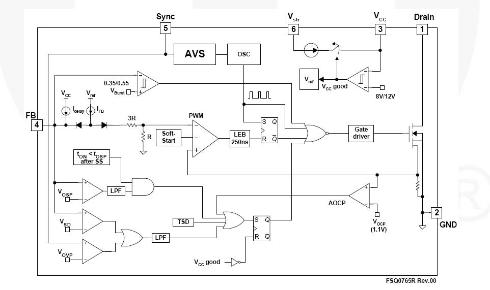
The FSQ0765R is a Green-Mode Fairchild Power Switch (FPS) for Quasi-Resonant Operation - Low EMI and High Efficiency. A Quasi-Resonant Converter (QRC) generally shows lower EMI and higher power conversion efficiency than a conventional hard-switched converter with a fixed switching frequency. The FSQ-series is an integrated Pulse-Width Modulation (PWM) controller and SenseFET specifically designed for quasi-resonant operation and Alternating Valley Switching (AVS). The PWM controller includes an integrated fixed-frequency oscillator, Under-Voltage Lockout (UVLO), Leading- Edge Blanking (LEB), optimized gate driver, internal softstart, temperature-compensated precise current sources for a loop compensation, and self-protection circuitry. Compared with a discrete MOSFET and PWM controller solution, the FSQ-series can reduce total cost, component count, size, and weight; while simultaneously increasing efficiency, productivity, and system reliability. The FSQ0765R provides a basic platform that is well suited for cost-effective designs of quasi-resonant switching flyback converters. The applications of the FSQ0765R include Power Supply for LCD TV and Monitor, VCR, SVR, STB, and DVD & DVD Recorder, Adapter.
Parametrics
FSQ0765R absolute maximum ratings: (1)Vstr Pin Voltage: 500 V; (2)VDS Drain Pin Voltage: 650 V; (3)VCC Supply Voltage: 20 V; (4)VFB Feedback Voltage Range: -0.3 to 13V; (5)VSync Sync Pin Voltage: -0.3 to 11V; (6)IDM Drain Current Pulsed: 15A; (7)ID Continuous Drain Current: 3.8A @ TC=25℃, 2.4A @ TC=100℃; (8)Single Pulsed Avalanche Energy: 370mJ; (9)PD Total Power Dissipation(Tc=25℃): 45W; (10)TJ Operating Junction Temperature: Internally limited; (11)TA Operating Ambient Temperature: -25 to +85℃; (12)TSTG Storage Temperature: -55 to +150℃; (13)Electrostatic Discharge Capability, Human Body Model: 2.0kV; (14)Electrostatic Discharge Capability, Charged Device Model: 2.0kV.
Features
FSQ0765R features: (1)Optimized for Quasi-Resonant Converter (QRC); (2)Low EMI through Variable Frequency Control and AVS (Alternating Valley Switching); (3)High-Efficiency through Minimum Voltage Switching; (4)Narrow Frequency Variation Range over Wide Load and Input Voltage Variation; (5)Advanced Burst-Mode Operation for Low Standby Power Consumption; (6)Simple Scheme for Sync Voltage Detection; (7)Pulse-by-Pulse Current Limit; (8)Various Protection functions: Overload Protection (OLP), Over-Voltage Protection (OVP), Abnormal Over-Current Protection (AOCP), Internal Thermal Shutdown (TSD) with Hysteresis, Output Short Protection (OSP); (9)Under-Voltage Lockout (UVLO) with Hysteresis; (10)Internal Start-up Circuit; (11)Internal High-Voltage Sense FET (650V); (12)Built-in Soft-Start (15ms).
Diagrams

| Image | Part No | Mfg | Description | ![]() |
Pricing (USD) |
Quantity | ||||||||||||
|---|---|---|---|---|---|---|---|---|---|---|---|---|---|---|---|---|---|---|
![]() |
![]() FSQ0765RQLDTU |
![]() Fairchild Semiconductor |
![]() Power Switch ICs - Power Distribution SMPS Power switch (QRC) 7A 650V |
![]() Data Sheet |
![]()
|
|
||||||||||||
![]() |
![]() FSQ0765RQUDTU |
![]() Fairchild Semiconductor |
![]() Power Switch ICs - Power Distribution SMPS Power SW (QRC) 7A 650V |
![]() Data Sheet |
![]() Negotiable |
|
||||||||||||
![]() |
![]() FSQ0765RSWDTU |
![]() Fairchild Semiconductor |
![]() Power Switch ICs - Power Distribution FPS For LCD |
![]() Data Sheet |
![]()
|
|
||||||||||||
![]() |
![]() FSQ0765RQWDTU |
![]() Fairchild Semiconductor |
![]() Power Switch ICs - Power Distribution SMPS Power Switch |
![]() Data Sheet |
![]()
|
|
||||||||||||
![]() |
![]() FSQ0765RSUDTU |
![]() Fairchild Semiconductor |
![]() Power Switch ICs - Power Distribution SMPS Power switch (QRC) 7A 650V |
![]() Data Sheet |
![]()
|
|
||||||||||||
![]() |
![]() FSQ0765RSLDTU |
![]() Fairchild Semiconductor |
![]() Power Switch ICs - Power Distribution SMPS Power switch (QRC) 7A 650V |
![]() Data Sheet |
![]() Negotiable |
|
||||||||||||
![]() |
![]() FSQ0765RWDTU |
![]() Fairchild Semiconductor |
![]() Power Switch ICs - Power Distribution SMPS Power Switch 5A 650V |
![]() Data Sheet |
![]()
|
|
||||||||||||
(Hong Kong)










