Product Summary
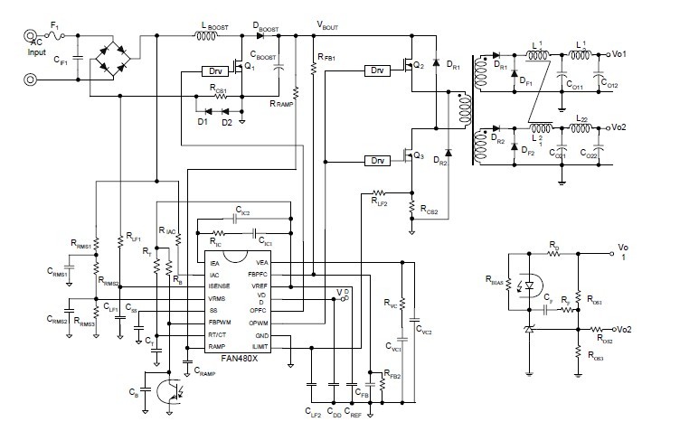
The FCP16N60 is an N-Channel MOSFET. It combines a PFC controller and a PWM controller. The PFC controller employs average current mode control for Continuous Conduction Mode (CCM) boost converter in the front end. In addition to power factor correction, a number of protection features have been built in to the FCP16N60. It includes programmable soft-start, PFC over-voltage protection, pulse-by-pulse current limiting, brownout protection, and under-voltage lockout. FCP16N60 is pin-to-pin compatible with FAN4800 and ML4800, only requiring adjustment of some peripheral components. The FCP16N60 series comparison is summarized in the Appendix A.
Parametrics
FCP16N60 absolute maximum ratings: (1)VDSS Drain-Source Voltage: 600 V; (2)ID Drain Current: 16A; (3)IDM Drain Current - Pulsed: 48 A; (4)VGSS Gate-Source voltage: 30 V; (5)EAS Single Pulsed Avalanche Energy: tbd mJ; (6)IAR Avalanche Current: 16 A; (7)EAR Repetitive Avalanche Energy: 20.8 mJ; (8)dv/dt Peak Diode Recovery dv/dt: 4.5 V/ns; (9)PD Power Dissipation: 167W; (10)TJ, TSTG Operating and Storage Temperature Range: -55 to +150℃; (11)TL Maximum Lead Temperature for Soldering Purpose: 300℃.
Features
FCP16N60 features: (1)650V @TJ= 150℃; (2)Typ. Rds(on) = 0.22Ω; (3)Ultra low gate charge (typ. Qg=55nC); (4)Low effective output capacitance (typ. Coss.eff=110pF); (5)100% avalanche tested; (6)RoHS Compliant.
Diagrams

| Image | Part No | Mfg | Description | ![]() |
Pricing (USD) |
Quantity | ||||||||||||
|---|---|---|---|---|---|---|---|---|---|---|---|---|---|---|---|---|---|---|
![]() |
![]() FCP16N60 |
![]() Fairchild Semiconductor |
![]() MOSFET 600V N-CH MOSFET SuperFET |
![]() Data Sheet |
![]()
|
|
||||||||||||
![]() |
![]() FCP16N60N |
![]() Fairchild Semiconductor |
![]() MOSFET SupreMOS 16A |
![]() Data Sheet |
![]()
|
|
||||||||||||
(Hong Kong)









