Product Summary
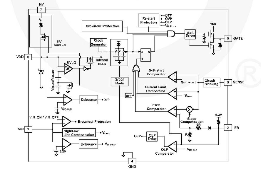
The FAN6755MY is a highly integrated green-mode PWM controller. It provides several features to enhance the performance of flyback converters. Its applications include LCD monitor power supply, open-frame SMPS. To minimize standby power consumption, a proprietary adaptive green-mode function reduces switching frequency at light-load condition. To avoid acousticnoise problems, the minimum PWM frequency is set above 23kHz.
Parametrics
FAN6755MY absolute maximum ratings: (1)DC supply voltage: 30V; (2)FB pin input voltage: 7V; (3)sense pin input voltage: 7V; (4)vin pin input voltage: 7V; (5)thermal resistance: 150℃/W; (6)operating junction temperature: 125℃; (7)storage temperature range: 150℃.
Features
FAN6755MY features: (1)Internal High-Voltage Startup; (2)Low Operating Current (Maximum: 2mA); (3)Adaptive Decreasing of PWM Frequency to 23KHz at Light-Load condition to Improve Light-Load Efficiency; (4)Frequency Hopping to Reduce EMI Emission; (5)Fixed PWM Frequency: 65KHz; (6)Internal Leading-Edge Blanking; (7)Built-in Synchronized Slope Compensation.
Diagrams

| Image | Part No | Mfg | Description | ![]() |
Pricing (USD) |
Quantity | ||||||||||||
|---|---|---|---|---|---|---|---|---|---|---|---|---|---|---|---|---|---|---|
![]() |
![]() FAN6755MY |
![]() Fairchild Semiconductor |
![]() Current Mode PWM Controllers Highly-Integrated Gr Mode PWM Controller |
![]() Data Sheet |
![]() Negotiable |
|
||||||||||||
| Image | Part No | Mfg | Description | ![]() |
Pricing (USD) |
Quantity | ||||||||||||
![]() |
![]() FAN6103NZ |
![]() Fairchild Semiconductor |
![]() Current Mode PWM Controllers Single Stage PFC Controller |
![]() Data Sheet |
![]()
|
|
||||||||||||
![]() |
![]() FAN6204MY |
![]() Fairchild Semiconductor |
![]() Other Power Management Secondry Synchronous Rectifier Controller |
![]() Data Sheet |
![]()
|
|
||||||||||||
![]() |
![]() FAN6206MY |
![]() Fairchild Semiconductor |
![]() Primary & Secondary Side PWM Controllers Secondry Synchronous Rectifier |
![]() Data Sheet |
![]()
|
|
||||||||||||
![]() |
![]() FAN6208MY |
![]() Fairchild Semiconductor |
![]() Power Driver ICs Secndary Synchronous Rectifier Controller |
![]() Data Sheet |
![]()
|
|
||||||||||||
![]() |
![]() FAN6210MY |
![]() Fairchild Semiconductor |
![]() Primary & Secondary Side PWM Controllers Primary-Side Sync. Rect. Signal Trigger |
![]() Data Sheet |
![]()
|
|
||||||||||||
![]() |
![]() FAN6224M |
![]() Fairchild Semiconductor |
![]() DC/DC Switching Controllers Synch Rect Contrlr |
![]() Data Sheet |
![]()
|
|
||||||||||||
(Hong Kong)











