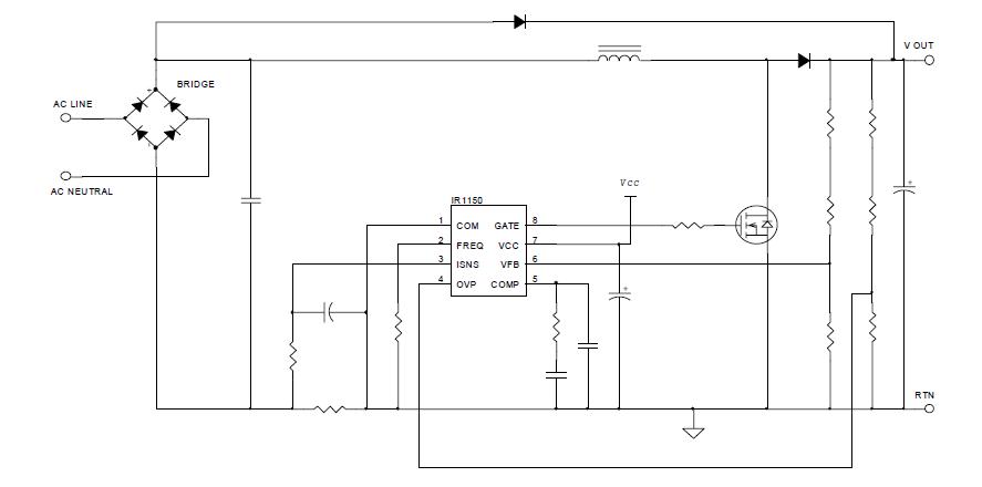
Product Summary
The 1150IS is a power factor correction (PFC) control IC designed to operate in continuous conduction mode (CCM) over a wide range input line voltages. The 1150IS is based on IR’s proprietary "One Cycle Control" (OCC) technique providing a cost effective solution for PFC. The proprietary control method allows major reductions in component count, PCB area and design time while delivering the same high system performance as traditional solutions. The IC is fully protected and eliminates the often noise sensitive line voltage sensing requirements of existing solutions.
Parametrics
1150IS absolute maximum ratings: (1)VCC voltage, VCC: -0.3 to 22 V; (2)Freq. voltage, VFREQ: -0.3 to 10.5 V; (3)ISNS voltage, VISNS: -10 to 3 V; (4)VFB voltage, VFB: -0.3 to 10.5 V; (5)COMP voltage, VCOMP: -0.3 to 10 V; (6)Gate voltage, VGATE -0.3 to 18 V; (7)Continuous gate current, IGATE: -5 to 5 mA; (8)Max peak gate current, IGATEPK: -1.5 to 1.5 A; (9)Junction temperature, TJ: -40 to 150℃; (10)Storage temperature, TS: -55 to 150℃; (11)Thermal resistance, RθJA: 128℃/W; (12)Package power dissipation, PD: 675 mW; (13)ESD protection, VESD: 2 kV.
Features
1150IS features: (1)PFC with IR proprietary "One Cycle Control"; (2)Continuous conduction mode (CCM) boost type PFC; (3)No line voltage sense required; (4)?Programmable switching frequency (50kHz-200kHz); (5)Programmable output overvoltage protection; (6)Brownout and output undervoltage protection; (7)Cycle-by-cycle peak current limit; (8)Soft start; (9)User initiated micropower "Sleep Mode"; (10)Open loop protection; (11)Maximum duty cycle limit of 98%; (12)User programmable fixed frequency operation; (13)Min. off time of 150-350ns over freq range; (14)VCC under voltage lockout; (15)Internally clamped 13V gate drive; (16)Fast 1.5A peak gate drive; (17)Micropower startup (<200μA); (18)Latch immunity and ESD protection; (19)Parts also available Lead-Free.
Diagrams

(Hong Kong)






