Product Summary
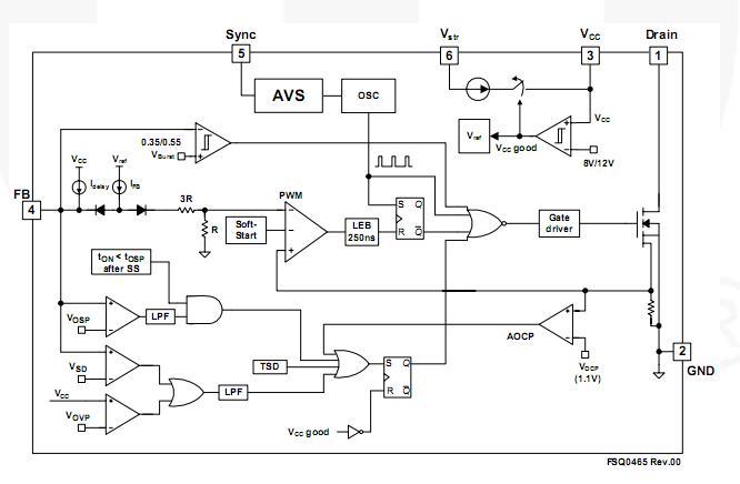
The FSQ0465R is a Green-Mode Fairchild Power Switch for Quasi-Resonant Operation. It can reduce total cost, component count, size, and weight; while simultaneously increasing efficiency, productivity, and system reliability. The FSQ0465R provides a basic platform for cost-effective designs of quasi-resonant switching flyback converters. The applications of the FSQ0465R are Power Supply for LCD TV and Monitor, VCR, SVR, STB, and DVD & DVD Recorder, Adapter.
Parametrics
FSQ0465R absolute maximum ratings: (1)Vstr Pin Voltage:500 V; (2)Drain Pin Voltage:650 V; (3)Supply Voltage:20 V; (4)Feedback Voltage Range:-0.3 to 13.0 V; (5)Sync Pin Voltage:-0.3 to 13.0 V; (6)Drain Current Pulsed:9.6 A; (7)Continuous Drain Switching Current:4.0 A; (8)Single Pulsed Avalanche Energy:120mJ; (9)Total Power Dissipation (TC=25℃):45 W; (10)Operating Junction Temperature: Internally limited; (11)Operating Ambient Temperature:-25 to +85℃; (12)Storage Temperature:-55 to +150℃; (13)Human Body Model, JESD22-A114:2.0 kV; (14)Charged Device Model, JESD22-C101:2.0 kV.
Features
FSQ0465R features: (1)Optimized for Quasi-Resonant Converters (QRC); (2)Low EMI through Variable Frequency Control and AVS(Alternating Valley Switching); (3)High-Efficiency through Minimum Voltage Switching; (4)Narrow Frequency Variation Range over Wide Load and Input Voltage Variation; (5)Advanced Burst-Mode Operation for Low Standby Power Consumption; (6)Simple Scheme for Sync Voltage Detection; (7)Pulse-by-Pulse Current Limit ; (8)Various Protection Functions: Overload Protection(OLP), Over-Voltage Protection (OVP), Abnormal Over-Current Protection(AOCP), Internal Thermal Shutdown (TSD) with Hysteresis, Output Short Protection (OSP) ; (9)Under-Voltage Lockout (UVLO) with Hysteresis; (10)Internal Startup Circuit ; (11)Internal High-Voltage Sense FET (650V); (12)Built-in Soft-Start (17.5ms).
Diagrams

| Image | Part No | Mfg | Description | ![]() |
Pricing (USD) |
Quantity | ||||||||||||
|---|---|---|---|---|---|---|---|---|---|---|---|---|---|---|---|---|---|---|
![]() |
![]() FSQ0465RBLDTU |
![]() Fairchild Semiconductor |
![]() Power Switch ICs - Power Distribution SMPS Power switch (QRC) 4A 650V |
![]() Data Sheet |
![]() Negotiable |
|
||||||||||||
![]() |
![]() FSQ0465RBWDTU |
![]() Fairchild Semiconductor |
![]() Power Switch ICs - Power Distribution SMPS Power switch (QRC) 4A 650V |
![]() Data Sheet |
![]()
|
|
||||||||||||
![]() |
![]() FSQ0465RSWDTU |
![]() Fairchild Semiconductor |
![]() Power Switch ICs - Power Distribution Gr Mode Power Switch For QUASI-RES Oper |
![]() Data Sheet |
![]()
|
|
||||||||||||
![]() |
![]() FSQ0465RSLDTU |
![]() Fairchild Semiconductor |
![]() Power Switch ICs - Power Distribution SMPS Power switch (QRC) 4A 650V |
![]() Data Sheet |
![]()
|
|
||||||||||||
![]() |
![]() FSQ0465RUWDTU |
![]() Fairchild Semiconductor |
![]() Power Switch ICs - Power Distribution SMPS Power Switch 3.5A, 650V |
![]() Data Sheet |
![]() Negotiable |
|
||||||||||||
![]() |
![]() FSQ0465RS |
![]() Other |
![]() |
![]() Data Sheet |
![]() Negotiable |
|
||||||||||||
![]() |
![]() FSQ0465RWDTU |
![]() Fairchild Semiconductor |
![]() Power Switch ICs - Power Distribution FPS FOR LCD |
![]() Data Sheet |
![]()
|
|
||||||||||||
(Hong Kong)










