Product Summary
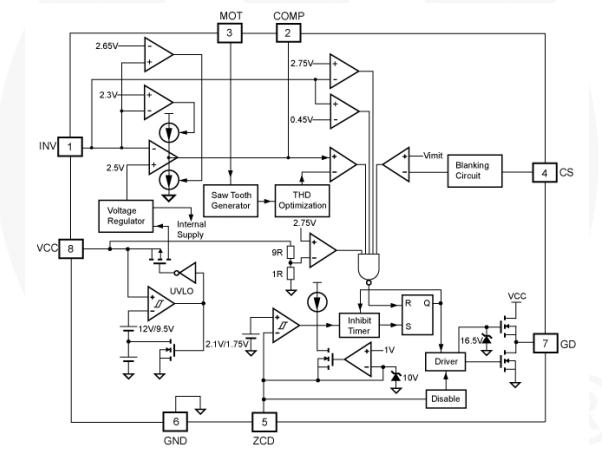
The FAN6961SZ is a boundary mode PFC controller. Its applications include electric lamp ballasts, AC-DC switching mode power converter, open frame power supplies and power adapters, flyback power converters with ZCS/ZVS. It is intended for controlling PFC preregulators. The FAN6961SZ provides a controlled on-time to regulate the output.
Parametrics
FAN6961SZ absolute maximum ratings: (1)DC supply voltage: 30V; (2)gate driver: 30V; (3)input voltage: -0.3 to 12V; (4)power dissipation: 400mW; (5)operating junction temperature: -40 to 125℃; (6)thermal resistance: 150℃/W; (7)storage temperature range: -65 to 150℃.
Features
FAN6961SZ features: (1)boundary mode PFC controller; (2)low input current THD; (3)controlled on-time PWM; (4)Zero-current detection; (5)cycle-by-cycle current limiting; (6)leading-edge blanking instead of RC filtering; (7)low startup current: 10μA typical.
Diagrams

| Image | Part No | Mfg | Description | ![]() |
Pricing (USD) |
Quantity | ||||||||||||
|---|---|---|---|---|---|---|---|---|---|---|---|---|---|---|---|---|---|---|
![]() |
![]() FAN6961SZ |
![]() Fairchild Semiconductor |
![]() Power Factor Correction ICs Green mode PFC Fwd PWM Controller |
![]() Data Sheet |
![]()
|
|
||||||||||||
| Image | Part No | Mfg | Description | ![]() |
Pricing (USD) |
Quantity | ||||||||||||
![]() |
![]() FAN6103NZ |
![]() Fairchild Semiconductor |
![]() Current Mode PWM Controllers Single Stage PFC Controller |
![]() Data Sheet |
![]()
|
|
||||||||||||
![]() |
![]() FAN6204MY |
![]() Fairchild Semiconductor |
![]() Other Power Management Secondry Synchronous Rectifier Controller |
![]() Data Sheet |
![]()
|
|
||||||||||||
![]() |
![]() FAN6206MY |
![]() Fairchild Semiconductor |
![]() Primary & Secondary Side PWM Controllers Secondry Synchronous Rectifier |
![]() Data Sheet |
![]()
|
|
||||||||||||
![]() |
![]() FAN6208MY |
![]() Fairchild Semiconductor |
![]() Power Driver ICs Secndary Synchronous Rectifier Controller |
![]() Data Sheet |
![]()
|
|
||||||||||||
![]() |
![]() FAN6210MY |
![]() Fairchild Semiconductor |
![]() Primary & Secondary Side PWM Controllers Primary-Side Sync. Rect. Signal Trigger |
![]() Data Sheet |
![]()
|
|
||||||||||||
![]() |
![]() FAN6224M |
![]() Fairchild Semiconductor |
![]() DC/DC Switching Controllers Synch Rect Contrlr |
![]() Data Sheet |
![]()
|
|
||||||||||||
(Hong Kong)










