Product Summary
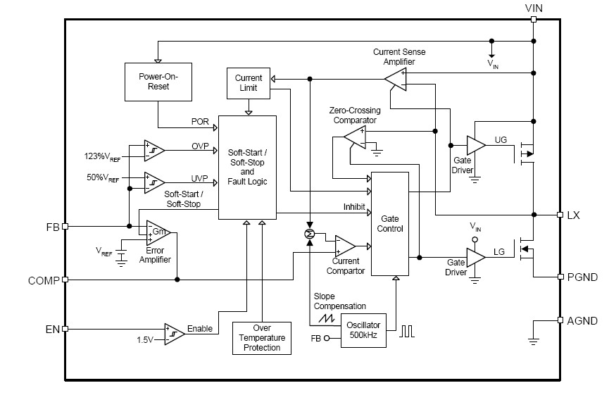
The APW7142KI-TRG is a Synchronous-Rectified Buck Converter.
Parametrics
APW7142KI-TRG absolute maximum ratings: (1)VIN Supply Voltage (VIN to AGND): -0.3 to 15 V; (2)PGND to AGND Voltage: -0.3 to +0.3 V; (3)EN to AGND Voltage: -0.3 to VIN+0.3 V; (4)FB, COMP to AGND Voltage: -0.3 to 6 V; (5)Power Dissipation: Internally Limited W; (6)Maximum Junction Temperature: 150 ℃; (7)Storage Temperature: -65 to 150 ℃; (8)Maximum Lead Soldering Temperature, 10 Seconds: 260 ℃.
Features
APW7142KI-TRG features: (1)Wide Input Voltage from 4.3V to 14V; (2)Output Current up to 3A; (3)Adjustable Output Voltage from 0.8V to VIN - ±2% System Accuracy; (4)70mW Integrated Power MOSFETs; (5)High Efficiency up to 95% - Automatic Skip/PWM Mode Operation; (6)Power-On-Reset Monitoring; (7)Fixed 500kHz Switching Frequency in PWM Mode; (8)Built-In Digital Soft-Start and Soft-Stop; (9)Current-Limit Protection with Frequency Foldback; (10)123% Over-Voltage Protection; (11)Hiccup-Mode 50% Under-Voltage Protection; (12)Over-Temperature Protection; (13)<3mA Quiescent Current in Shutdown Mode; (14)Small SOP-8 Package; (15)Lead Free and Green Devices Available (RoHS Compliant).
Diagrams

(Hong Kong)






