Product Summary
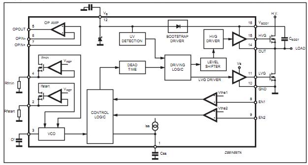
The L6598D is a high voltage resonant controller manufactured with the BCD OFF LINE technology, able to ensure voltage ratings up to 600V, making it perfectly suited for AC/DC Adapters and wherever a Resonant Topology can be beneficial. The L6598D is intended to drive two Power MOS, in the classical Half Bridge Topology. A dedicated Timing Section allows the designer to set Soft Start Time, Soft Start and Minimum Frequency.
Parametrics
L6598D absolute maximum ratings: (1)IS, Supply Current at Vcl: 25 mA; (2)VLVG, Low Side Output: 14.6 V; (3)VOUT, High Side Reference: -1 to VBOOT -18 V; (4)VHVG, High Side Output: -1 to VBOOT V; (5)VBOOT, Floating Supply Voltage: 618 V; (6)dVBOOT/dt, VBOOT pin Slew Rate (repetitive): ±50 V/ns; (7)dVOUT/dt, OUT pin Slew Rate (repetitive): ±50 V/ns; (8)Vir, Forced Input Voltage (pins Rfmin, Rfstart): -0.3 to 5 V; (9)Vic, Forced Input Volatge (pins Css, Cf): -0.3 to 5 V; (10)VEN1,VEN2, Enable Input Voltage: -0.3 to 5 V; (11)IEN1,IEN2, Enable Input Current: ±3mA; (12)Vopc, Sense Op Amp Common Mode Range: -0.3 to 5 V; (13)Vopd, Sense Op Amp Differential Mode Range: -5 to 5 V; (14)Vopo, Sense Op Amp Output Voltage (forced): 4.6 V; (15)Tstg, Storage Temperature: -40 to +150℃; (16)Tj, Junction Temperature: -40 to +150℃; (17)Tamb, Ambient Temperature: -40 to +125℃.
Features
L6598D features: (1)high voltage rail up to 600v; (2)dv/dt immunity±50v/ns in full temperature range; (3)driver current capability: 250ma source; 450ma sink; (4)switching times 80/40ns rise/fall with 1nf load; (5)cmos shut down input; (6)under voltage lock out; (7)soft start frequency shifting timing; (8)sense op amp for closed loop control or protection features; (9)high accuracy current controlled oscillator; (10)integrated bootstrap diode; (11)clamping ON Vs; (12)SO16, DIP16 packages.
Diagrams

| Image | Part No | Mfg | Description | ![]() |
Pricing (USD) |
Quantity | ||||||||||||
|---|---|---|---|---|---|---|---|---|---|---|---|---|---|---|---|---|---|---|
![]() |
![]() L6598D |
![]() STMicroelectronics |
![]() PMIC Solutions High Volt Reson Cont |
![]() Data Sheet |
![]()
|
|
||||||||||||
![]() |
![]() L6598D013TR |
![]() STMicroelectronics |
![]() PMIC Solutions High Volt Reson Cont |
![]() Data Sheet |
![]()
|
|
||||||||||||
(Hong Kong)









